Panne alimentation climatiseur Hiyasu HOA24LAT3
Actuellement
10 516
questions dans le
forum climatisation
10486
Question Forum Dépannage Climatisation : Panne alimentation climatiseur Hiyasu HOA24LAT3
Bonsoir.
J'ai un souci sur une carte de climatiseur Hiyasu HOA24LAT3 (équivalent d'un Fujitsu A24LAT3) La partie alimentation basse tension est Hs suite à des coupures EDF répétées. Q1, D10 et R410 sont H, comme dans d'autres cas vu sur ce forum.
J'ai testé tout les composants du primaire et le redressement secondaire sans trouver d'autres victimes. Histoire de ne pas griller de nouveau l'alim, est ce qu'il est envisageable d’alimenter séparément chaque "rail" avec une alimentation de laboratoire (le 5v, puis le 15v, le 12v et le 18v) et de surveiller le courant consommé, ou est ce que c'est un risque de faire des dégâts en aval?
Accessoirement, est ce que quelqu'un connaît un équivalent du 2SC5354 plus facilement disponible (de préférence hors Aliexpress et autres sites truffés de contrefaçons) ?
J'ai pu trouver le 2sc4236 indiqué dans le schéma mais pas le 5354.
Merci d'avance.
Pour agrandir l'image, cliquez dessus.

J'ai un souci sur une carte de climatiseur Hiyasu HOA24LAT3 (équivalent d'un Fujitsu A24LAT3) La partie alimentation basse tension est Hs suite à des coupures EDF répétées. Q1, D10 et R410 sont H, comme dans d'autres cas vu sur ce forum.
J'ai testé tout les composants du primaire et le redressement secondaire sans trouver d'autres victimes. Histoire de ne pas griller de nouveau l'alim, est ce qu'il est envisageable d’alimenter séparément chaque "rail" avec une alimentation de laboratoire (le 5v, puis le 15v, le 12v et le 18v) et de surveiller le courant consommé, ou est ce que c'est un risque de faire des dégâts en aval?
Accessoirement, est ce que quelqu'un connaît un équivalent du 2SC5354 plus facilement disponible (de préférence hors Aliexpress et autres sites truffés de contrefaçons) ?
J'ai pu trouver le 2sc4236 indiqué dans le schéma mais pas le 5354.
Merci d'avance.
Pour agrandir l'image, cliquez dessus.

24 mars 2026 à 20:42
Réponse 1 forum-climatisation climatiseurs
Panne alimentation climatiseur Hiyasu HOA24LAT3
Bonjour.
Oui, il est possible d'injecter des tensions sur les différentes lignes secondaires de l'alim à découpage, mais je ne peux pas vous dire les courants nominaux attendus. A l'ohmmètre, vous pouvez aussi voir si une ligne est en court-circuit (moins de 10 ohms). Attention il y a des "masses" différentes. Le mieux est de pointer sur + et - des condos réservoirs.
Le 5354 est loin d'être le seul type implantable. J'ai "détruit à distance" une carte similaire (question 6422), et pour réparer mes bêtises j'ai remplacé le 5354 par ce que j'avais sous la main, un PHE13009 ou un FJP13009 (j'ai les 2), plus petit, et en lui mettant un petit dissipateur, et ça a marché aussi bien qu'avec un 5354. Le transistor fonctionne en commutation, donc on n'est pas trop exigeant sur les caractéristiques. Un NPN tenant 400V, avec un gain de 40 pourra à priori faire l'affaire.
Pour info, j'ai souvent commandé sur Ali, je n'ai jamais reçu de composants au rabais question qualité...
Oui, il est possible d'injecter des tensions sur les différentes lignes secondaires de l'alim à découpage, mais je ne peux pas vous dire les courants nominaux attendus. A l'ohmmètre, vous pouvez aussi voir si une ligne est en court-circuit (moins de 10 ohms). Attention il y a des "masses" différentes. Le mieux est de pointer sur + et - des condos réservoirs.
Le 5354 est loin d'être le seul type implantable. J'ai "détruit à distance" une carte similaire (question 6422), et pour réparer mes bêtises j'ai remplacé le 5354 par ce que j'avais sous la main, un PHE13009 ou un FJP13009 (j'ai les 2), plus petit, et en lui mettant un petit dissipateur, et ça a marché aussi bien qu'avec un 5354. Le transistor fonctionne en commutation, donc on n'est pas trop exigeant sur les caractéristiques. Un NPN tenant 400V, avec un gain de 40 pourra à priori faire l'affaire.
Pour info, j'ai souvent commandé sur Ali, je n'ai jamais reçu de composants au rabais question qualité...
25 mars 2026 à 08:51
Réponse 2 forum-climatisation climatiseurs
Panne alimentation climatiseur Hiyasu HOA24LAT3
Merci pour vos éclairages.
Je vais vérifier dans mon stock si j'ai quelque chose qui convient en transistor.
Sinon, peut-être pourrais-je trouver à la décharge dans des châssis de télévisions à tube.
Il n'y a pas de court-circuit sur aucune ligne. Les valeurs mesurées sont entre plusieurs kiloohms et quelques mégaohms.
C'est une bonne idée d'utiliser un dissipateur, même si je reste persuadé que ce qui a causé la panne est une succession de microcoupures durant plusieurs heures, avec des surtensions à chaque "cycle", et non une surchauffe.
Je vais vérifier dans mon stock si j'ai quelque chose qui convient en transistor.
Sinon, peut-être pourrais-je trouver à la décharge dans des châssis de télévisions à tube.
Il n'y a pas de court-circuit sur aucune ligne. Les valeurs mesurées sont entre plusieurs kiloohms et quelques mégaohms.
C'est une bonne idée d'utiliser un dissipateur, même si je reste persuadé que ce qui a causé la panne est une succession de microcoupures durant plusieurs heures, avec des surtensions à chaque "cycle", et non une surchauffe.
25 mars 2026 à 10:46
Réponse 3 forum-climatisation climatiseurs
Panne alimentation climatiseur Hiyasu HOA24LAT3
Bonne idée pour la décharge. Mais visez n'importe quelle télé même récente, la carte d'alim à découpage vous offrira un greffon sans rejet... si toutefois le transistor hacheur est bipolaire (car ça peut aussi être un FET, et là le fonctionnement sera moins assuré).
25 mars 2026 à 14:41
Réponse 4 forum-climatisation climatiseurs
Panne alimentation climatiseur Hiyasu HOA24LAT3
Bonjour.
J'ai testé avec un 2sc4236, remplacé les composants hs et branché la carte seule en pontant la carte PFC.
J'ai bien toute mes tensions d'alim correctes (quoi que le 12v est un peu haut à 13.6) mais aucune led d'allumée. Est ce que c'est normal sans le moindre capteur ni autre carte, ou est ce que malheureusement le microcontrôleur a dégusté (ça m’étonne car le 5v est parfait.
J'ai testé avec un 2sc4236, remplacé les composants hs et branché la carte seule en pontant la carte PFC.
J'ai bien toute mes tensions d'alim correctes (quoi que le 12v est un peu haut à 13.6) mais aucune led d'allumée. Est ce que c'est normal sans le moindre capteur ni autre carte, ou est ce que malheureusement le microcontrôleur a dégusté (ça m’étonne car le 5v est parfait.
02 avril 2026 à 16:10
Réponse 5 forum-climatisation climatiseurs
Panne alimentation climatiseur Hiyasu HOA24LAT3
Bonjour.
Traditionnellement, le 12V n'est pas critique en valeur, 13.6 n'est pas problématique. En fait, l'alim n'est pas bien régulée de par son schéma.
Si peu de choses sont connectées à la carte, il est possible que rien ne soit allumé, d'autant que la LED de la carte est utilisée pour le diagnostic et qu'à priori vous n'avez pas fait de demande de chaud. Normalement, à la remise sous tension, vous devez entendre un clac de relais dans les 3 secondes, si c'est le cas, le microP semble bon, puisque c'est lui qui le fait coller. Si vous connectez l'électrovanne, alors vous entendrez aussi les tic-tic de son initialisation.
Traditionnellement, le 12V n'est pas critique en valeur, 13.6 n'est pas problématique. En fait, l'alim n'est pas bien régulée de par son schéma.
Si peu de choses sont connectées à la carte, il est possible que rien ne soit allumé, d'autant que la LED de la carte est utilisée pour le diagnostic et qu'à priori vous n'avez pas fait de demande de chaud. Normalement, à la remise sous tension, vous devez entendre un clac de relais dans les 3 secondes, si c'est le cas, le microP semble bon, puisque c'est lui qui le fait coller. Si vous connectez l'électrovanne, alors vous entendrez aussi les tic-tic de son initialisation.
03 avril 2026 à 07:39
Réponse 6 forum-climatisation climatiseurs
Panne alimentation climatiseur Hiyasu HOA24LAT3
Suite de mes pérégrinations, la carte s'est bien allumée (et le relais colle) une fois les 2 autres cartes reconnectées.
Par contre si j'ai bien procédé au contrôle des bobines de détendeur avant de remettre sous tension, j'ai oublié de mesurer le moteur de ventilateur. Et bien sur j'avais un joli court-circuit sur le +15v.
Plus qu'a remplacer de nouveau le transistor.
Sur le circuit du moteur j'ai la D10 (marquée AD) qui est en court-circuit.
Elle est située entre le - et le +15v, une fois dessoudée j'ai plusieurs kiloohms.
J'imagine que les coupures répétées ont causé des surtensions, et que la diode a fini par se mettre en courts-circuits.
D’après mes recherches le marquage AD en boitier SOD123 correspond soit à une diode Zener de 20v (KDZ20b de chez rhom). Est-ce que ça semble plausible ?
Pour agrandir l'image, cliquez dessus.

Par contre si j'ai bien procédé au contrôle des bobines de détendeur avant de remettre sous tension, j'ai oublié de mesurer le moteur de ventilateur. Et bien sur j'avais un joli court-circuit sur le +15v.
Plus qu'a remplacer de nouveau le transistor.
Sur le circuit du moteur j'ai la D10 (marquée AD) qui est en court-circuit.
Elle est située entre le - et le +15v, une fois dessoudée j'ai plusieurs kiloohms.
J'imagine que les coupures répétées ont causé des surtensions, et que la diode a fini par se mettre en courts-circuits.
D’après mes recherches le marquage AD en boitier SOD123 correspond soit à une diode Zener de 20v (KDZ20b de chez rhom). Est-ce que ça semble plausible ?
Pour agrandir l'image, cliquez dessus.

09 avril 2026 à 21:17
Réponse 7 forum-climatisation climatiseurs
Panne alimentation climatiseur Hiyasu HOA24LAT3
Bonjour.
Bien vu pour la D10. Panne déjà vue plusieurs fois, par ex en question 6742, posts 29 à 34. Oui, c'est une zener de protection... qui ne protège strictement rien vu sa taille, elle brûle à la moindre petite surtension... Mettez une 1W à la place, genre bzx85c.
Bien vu pour la D10. Panne déjà vue plusieurs fois, par ex en question 6742, posts 29 à 34. Oui, c'est une zener de protection... qui ne protège strictement rien vu sa taille, elle brûle à la moindre petite surtension... Mettez une 1W à la place, genre bzx85c.
10 avril 2026 à 08:49
Réponse 8 forum-climatisation climatiseurs
Invité

Panne alimentation climatiseur Hiyasu HOA24LAT3
Invité
En effet une diode traversante sera plus facile à trouver qu'une CMS.
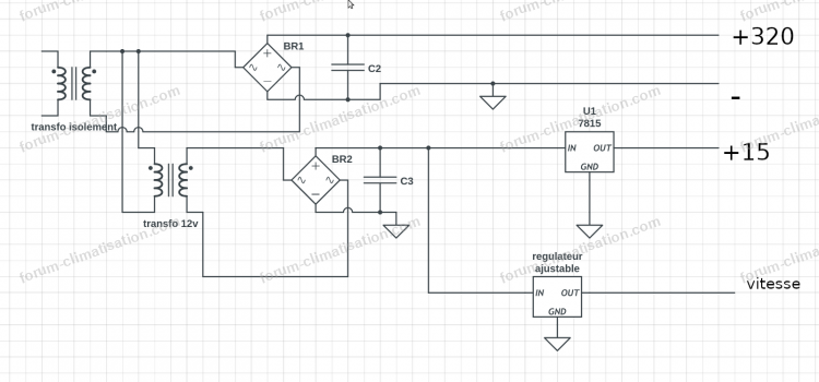
En attendant qu'elle arrive je vais changer les roulements, et me construire un "banc de test" histoire de faire tourner ce fichu moteur sans risquer de griller de nouveau l'alim en cas de souci. Je pense que le schéma ci-dessous devrait convenir, le "régulateur ajustable" c'est un module "tout pret" a base de lm317, et par sécurité je met le tout derrière un transfo d'isolement
Pour agrandir l'image, cliquez dessus.

En attendant qu'elle arrive je vais changer les roulements, et me construire un "banc de test" histoire de faire tourner ce fichu moteur sans risquer de griller de nouveau l'alim en cas de souci. Je pense que le schéma ci-dessous devrait convenir, le "régulateur ajustable" c'est un module "tout pret" a base de lm317, et par sécurité je met le tout derrière un transfo d'isolement
Pour agrandir l'image, cliquez dessus.

10 avril 2026 à 15:56
Réponse 9 forum-climatisation climatiseurs
Panne alimentation climatiseur Hiyasu HOA24LAT3
Pour le fun, le petit montage que j'ai bricolé pour tester les moteurs de ce type. La HT est issue d'un Variac, si vous n'en avez pas, je suggère un transfo 230/115, qui réduira la HT pour des raisons de sécurité. J'utilise une 1N4007, 15 ohms pour limiter le courant de charge et un condo HT. La commande de vitesse est issue d'un pont diviseur qui dégrade le 15V : 4.7k vers le 15V et le potar 2.2k vers la masse, pour donner entre 0 et 6V. Le 15V est fourni par une alim de labo.
A noter la 12k montée en pull-up sur le 15 pour "lire" le retour tachymétrique.
A noter la 12k montée en pull-up sur le 15 pour "lire" le retour tachymétrique.
11 avril 2026 à 10:18
Réponse 11 forum-climatisation climatiseurs
Panne alimentation climatiseur Hiyasu HOA24LAT3
PS important : on ne la voit pas parce qu'elle est de l'autre côté : j'ai mis une forte résistance en // avec le condo pour le décharger assez vite à la fin des manips, car le moteur ne tire rien de la HT quand il est arrêté, et on oublie assez vite qu'il reste une tension dangereuse dessus. D'ailleurs, il ne faut jamais débrancher ou rebrancher le moteur avec la HT présente, on grille le moteur quasi à coup sûr.
11 avril 2026 à 10:29








